
FEATURES
● Supports 0.3 A,0.6 A,0.9 A and 1.2 AON-state RMS currents.
● Handles both 100 and 200 Vrms loads.
● High dielectric strength:5,000 Vrms
TYPICAL APPLICATIONS
● Home appliances market:air conditioner,microwave oven,washing machine,personal hygiene system,refrigerator,fan heater,inductive heating cooker,rice cooker and humidifier,etc.
● Industrial equipment market
Absolute maximum ratings(Ambient temperature:25℃)
| Item | Symbol | FTH0213, FTH0223 | FTH1213, FTH1223 | FTH2213, FTH2223 | FTH3213, FTH3223 | Remarks | |
| Input | LED forward current | IF | 50 mA | ||||
| LED reverse voltage | VR | 6 V | |||||
| Peak forward current | IFP | 1 A | f = 100 Hz,Duty Ratio = 0.1% | ||||
| Output | Repetitive peak OFF-state voltage | VDRM | 600 V | ||||
| ON-state RMS current | IT (RMS) | 0.3 A | 0.6 A | 0.9 A | 1.2 A | ||
| Non-repetitive surge current | ITSM | 3 A | 6 A | 9 A | 12 A | 60 Hz, 1 cycle | |
| I/O isolation voltage | Viso | 5,000 Vrms | |||||
| Operating temperature | Topr | –30 to +85°C –22 to +185°F | Non-condensing at low temperatures | ||||
| Storage temperature | Tstg | –40 to +125°C –40 to +257°F | |||||
Characteristics (Ambient temperature:25℃)
| Ite | Symbol | FTH0213, FTH1213, FTH2213,FTH3213 | FTH0223,FTH1223, FTH2223, FTH3223 | Remarks | ||
| Input | LED dropout voltage | Typical | VF | 1.21 V | IF = 20 mA | |
| Maximum | 1.3 V | |||||
| LED reverse current | Typical | IR | — | VR = 6 V | ||
| Maximum | 10 μA | |||||
| Output | Peak OFF-state current | Typical | IDRM | — | IF = 0 mAVDRM = 600 V | |
| Maximum | 100 μA | |||||
| Peak ON-state voltage | Typical | VTM | — | IF = 10 mA ITM = Max. | ||
| Maximum | 2.5 V | |||||
| Holding current | Typical | IH | — | |||
| Maximum | 25 mA | |||||
| Critical rate of rise of OFF-state voltage | Minimum | dv/dt | 200 V/μs | VDRM = 600 V ×1/√2 | ||
| Transfer charac- teristics | Trigger LED current | Maximum | IFT | 10 mA | VD = 6 VRL = 100 Ω | |
| Zero-cross voltage | Maximum | VZC | 50 V | — | IF = 10 mA | |
| Turn on time*1 | Maximum | TON | 100 μs | IF = 20 mA VD = 6 VRL = 100 Ω | ||
| I/O isolation resistance | Minimum | Riso | 50 GΩ | 500 V DC | ||
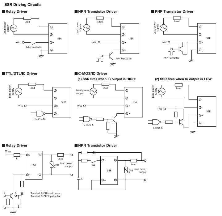
SCHEMATIC AND WIRING DIAGRAMS

Please obey the following conditions to ensure proper device operation and resetting. Input LED current (Recommended value): IF ≥5mA and ≤30mA
Recommended operating conditions

Please use under recommended operatingconditions to obtain expected characteristics.
REFERENCE DATA

DIMENSIONS




订购信息
| Type | Output rating* | Type | Part No. | Packing quantity | |||
| Through hole terminal | Surface-mount terminal | ||||||
| Repetitive peak OFF- state voltage | ON-state RMS current | DIP7 | SMD7 | Tube | Tape and reel | ||
| AC type | 600 V | 0.3A | Zero-cross | FTH0213E | FTH0213EH | 1 tube contains50 pcs.1 batch contains500 pcs. | 1,000 pcs. |
| 0.6A | FTH1213E | FTH1213EH | |||||
| 0.9A | FTH2213E | FTH2213EH | |||||
| 1.2A | FTH3213E | FTH3213EH | |||||
| 0.3A | Random | FTH0223E | FTH0223EH | ||||
| 0.6A | FTH1223E | FTH1223EH | |||||
| 0.9A | FTH2223E | FTH2223EH | |||||
| 1.2A | FTH3223E | FTH3223EH | |||||
Note:Indicate the repetitive peak OFF-state voltage and ON-state RMS current: peak AC.
北亿纤通 | F-tone Networks
企业邮箱:sales@f-tone.com
企业手机:19081343401
企业电话:028-85255257
企业传真:028-85977702
注:本产品有全国产化型号可选
本产品为FT-AN系列,仅展示部分参数,如有需要,请您联系我们。
Important Notice
Performance figures, data and any illustrative material provided in this data sheet are typical and must be specifically confirmed in writing by F-tone Networks before they become applicable to any particular order or contract. In accordance with the F-tone Networks policy of continuous improvement specifications may change without notice.
The publication of information in this data sheet does not imply freedom from patent or other protective rights of F-tone Networks or others. rther details are available from any F-tone Networks sales representative.
